Дозиметр низкой чувствительности
Дозиметры низкой чувствительности чаще всего используются военными. Чтобы собрать модель данного типа, необходимо в первую очередь подобрать качественный датчик. При этом счетчики используются чаще всего с сегментными индикаторами. В свою очередь, конденсаторы для таких модификаций больше подходят проходного типа. Резисторы многие специалисты рекомендуют приобретать аналоговые.
Все это необходимо для того, чтобы повысить чувствительность прибора до нужного уровня. Триггеры в моделях чаще всего используются малой мощности. Максимум отрицательное сопротивление они обязаны выдерживать на уровне 4 Ом. При этом непосредственно датчик должен быть рассчитан на 5 Ом. Скорость выходного сигнала зависит исключительно от мощности конденсатора. Демпферы в устройствах данного типа отсутствуют.
Внимание, только СЕГОДНЯ!
Простой дозиметр на Arduino Nano своими руками
Доброго времени суток, уважаемые самоделкины! В этой статье Константин, мастерская How-todo, подробно покажет способ изготовления простого дозиметра на Arduino nano и СБМ20 (СТС-5).

Дозиметр, по своему принципу работы — это весьма простое устройство.
Для его сборки нам потребуется:
Собственно, устройство регистрации заряженных частиц, в качестве которого мы будем использовать трубку Гейгера.

Высоковольтный источник питания для нее, с выходным напряжением около 400 В. Устройство индикации, звуковой или световой, которое будет сообщать о пробоях в трубке.
В простейшем случае в качестве индикатора можно использовать динамик.

Заряженная частица, ударяясь о стенку счетчика, выбивает из нее электроны. И в газе, которым заполнена трубка, возникает пробой. На очень короткое время через трубку поступает питание на динамик, и он щелкает. Конечно же, все согласятся, что щелчки — это не самый лучший способ получения информации.
Щелчки, конечно, смогут предупредить о повышении фона, но подсчитывать их при помощи секундомера, для получения точных показаний, просто устаревший метод.
Воспользуемся новыми технологиями, и прикрутим к трубке электронный мозг с дисплеем.

Переходим к практике. Электроника представлена в виде платы Arduino nano. Программа весьма проста, она подсчитывает количество пробоев трубки за определенный временной интервал, и выводит полученные данные на экран.
Также в момент пробоя отображается символ радиации, а также индикатор заряда батареи.

Источником питания устройства служит аккумулятор 18650.

По причине того, что плата arduino питается от 5Вольт, установлен модуль с преобразователем. Также установлена плата управления зарядкой аккумулятора, чтобы устройство было полностью автономным.
Трудности начались, когда автор стал решать вопрос с высоковольтным преобразователем. Первоначально он сделал его сам. Намотал трансформатор на ферритовом сердечнике, порядка 600 витков вторички.

Сигнал на него подал из встроенного в Arduino ШИМ. Через транзистор это работает вполне нормально.

Автору же мне хотелось сделать конструкцию доступной для повторения любому, даже начинающему самоделкину. Спустя некоторое время, Константин нашел высоковольтные преобразователи на алиэкспрессе. Начнем испытывать покупную версию. Выдал он максимально 300 Вольт, при заявленных аж 620.

Заказав другой, он оказался других размеров, при том, что в описании указаны предыдущие. Последний преобразователь таки сподобился выдать необходимое напряжение в 400 В, максимальное составило 450, при заявленном производителем 1200В.

Переделываем корпус под другой размер преобразователя.
В конечном итоге у нас получается конструкция, которая почти полностью состоит из модулей.

Повышающий преобразователь.

Плата управления зарядом АКБ.

5 вольтовый повышающий модуль.

Мозг в виде arduino nano.

Дисплей 128 на 64, но в итоге будет применен 128 на 32 пикселя.

Также потребуются транзисторы 2N3904, резисторы на 10МОм и 10КОм, конденсатор емкостью 470пФ.

Двухпозиционный переключатель.

Аккумуляторная батарея, buzzer со встроенным генератором.

И, конечно, главный элемент — счетчик Гейгера, примененная модель СТС5.

Ее можно заменить на похожий, СБМ20, да и в принципе любой похожий. При замене счетчика необходимо будет вносить коррективы в программу, согласно документации датчика. У использованного счетчика СТС5 количество микрорентген в час соответствуют количеству пробоев в трубке за 60 секунд.
Корпус, как обычно, распечатан на 3D принтере.

По документации, для СТС5 оно составляет около 410 Вольт.

Далее просто соединяем все модули по схеме.

Модульный принцип упрощает схемотехнику до минимума. При сборке желательно использовать жесткие одножильные провода, например от витой пары.

Благодаря им все устройство легко собрать на столе.

После сборки просто помещаем его в корпус.

Важный нюанс. Для того чтобы наше устройство заработало, необходимо установить перемычку на высоковольтном модуле.

Ей соединяем минус входа с минусом выхода.

Но мы не можем управлять высоким напряжением непосредственно с помощью Arduino. Для этого сделаем схему развязки на транзисторе.

Паяем навесным монтажом, изолируем термоклеем или термоусадкой, кому как удобнее.

Все закончено, устройство показывает нормальный радиационный фон.

Ссылки на компоненты.
Arduino Nano 400V DC-DC power supply 128*32 OLED Прошивка 3Д модель корпуса
Счетчик Гейгера для Вас представил автор проекта Константин, мастерская How-todo.
Источник (Source)
Становитесь автором сайта, публикуйте собственные статьи, описания самоделок с оплатой за текст. Подробнее здесь.
Шаг 6: Финал

Помещаем всё в кейс, и мы готовы к тестам. Но у меня нет ничего для тестов в домашних условиях, но, кстати, фоновая радиация должна сработать. Что я могу сказать? Девайс работает. Да, всё верно. Но я вижу множество способов улучшить его, например больший дисплей, чтобы можно было отображать графические элементы, модуль Bluetooth, или использовать Зиверты вместо Рентгена.
Меня девайс устраивает, но если вы улучшите его, пожалуйста, поделитесь вашим устройством! Спасибо за просмотр, увидимся в следующий раз!
Рассказываю как сделать какую-либо вещь с пошаговыми фото и видео инструкциями.
Альфа, бета, гамма и конструкция счетчиков
Альфа-излучение задерживается бумажкой. Бета-излучение можно экранировать листом оргстекла. А от жесткого гамма-излучения нужно строить стену из свинцовых кирпичей. Это знают, пожалуй, все. И все это имеет прямое отношение к счетчикам Гейгера: чтобы он почувствовал излучение, нужно, чтобы оно, как минимум, проникло внутрь. А еще оно должно не пролететь навылет, как нейтрино сквозь Землю.
Альфа бета гамма излучение/
Счетчик типа СБМ-20 (и его старший брат СБМ-19 и младшие СБМ-10 и СБМ-21) имеют металлический корпус, в котором нет никаких специальных входных окон. Из этого вытекает, что ни о какой чувствительности к альфа-излучению речи не идет. Бета-лучи он чувствует достаточно неплохо, но только если они достаточно жесткие, чтобы проникнуть внутрь. Это где-то от 300 кэВ. А вот гамма-излучение он чувствует, начиная с пары десятков кэВ.
А счетчики СБТ-10 и СИ-8Б (а также новомодные и малодоступные из-за ломовых цен Бета-1,2 и 5) вместо сплошной стальной оболочки имеют обширное окно из тонкой слюды. Через это окно способны проникнуть бета-частицы с энергией свыше 100-150 кэВ, что позволяет увидеть загрязнение углеродом-14, которое абсолютно невидимо для стальных счетчиков. Также окно из слюды позволяет счетчику чувствовать альфа-частицы.
Правда, в отношении последних надо смотреть на толщину слюды конкретных счетчиков. Так, СБТ-10 с его толстой слюдой его практически не видит, а у Беты-1 и 2 слюда тоньше, что дает эффективность регистрации альфа-частиц плутония-239 около 20%. СИ-8Б — где-то посередине между ними.
А вот теперь что касается пролета насквозь. Дело в том, что альфа- и бета-частицы счетчик Гейгера регистрирует практически все, что смогли проникнуть внутрь. А вот с гамма-квантами все печально. Чтобы гамма-квант вызвал импульс в счетчике, он должен выбить из его стенки электрон. Этот электрон должен преодолеть толщу металла от точки, где произошло взаимодействие, до внутренней поверхности, и поэтому «рабочий объем» детектора, где происходит его взаимодействие с фотонами гамма-излучения — это тончайший, в несколько микрон, слой металла. Отсюда ясно, что эффективность счетчика для гамма-излучения очень мала — в сто и более раз меньше, чем для бета-излучения.
Сборка
Первое, что нужно сделать, это настроить вольтаж на высоковольтном DC-DC с потенциометром. Для STS-5 нам нужно примерно 410V. Затем просто спаяйте все модули по схеме, я использовал однопроволочные провода, это повышает стабильность конструкции и даёт возможность собрать устройство на столе, а затем просто поместить его в кейс. Важный момент состоит в том, что нам нужно соединить минус на входе и выходе высоковольтного конвертера, я просто припаял штекер.
Будет интересно Проверка светодиода тестером
Так как мы не можем просто присоединить Ардуино к 400V, нам понадобится простая схема с транзистором, я просто спаял их навесным методом и обернул в термоусадочную трубку, резистор 10MΩ от +400V был закреплен прямо на коннекторе. Лучше сделать медный кронштейн для трубки, но я просто накрутил провод по кругу, всё работает нормально, не меняйте плюс и минус счетчика Гейгера. Соединяем дисплей съемным кабелем, тщательно его изолировал, так как он располагался очень близко к высоковольтному модулю.

Схема самодельного дозиметра.
Схема дозиметра на микроконтроллере
Прибор предназначен для измерения ионизирующих излучений, вызванных бета — и гамма-лучи и имеет следующие параметры:
- Диапазон измеряемой дозы: 0 — 250 миллирентген/час
- Напряжение питания: 2 – 3.3 В две батареи АА
- Средний потребляемый ток: 0.5 мА при отключенной звуковой индикации
- Время выхода на рабочий режим: 30 секунд
- Период обновления показаний: 1 секунда
Прибор состоит из следующих функциональных блоков: генератор высокого напряжения для питания газоразрядного счетчика, формирователь импульсов счетчика, узел управления жидкокристаллическим дисплеем, блок звуковой индикации, и стабилизаторы напряжения для питания различных цепей устройства.
Синхронное управление всеми блоками обеспечивается микроконтроллером DD2. Высокое напряжение формируется преобразователем на транзисторе VT2 и трансформаторе T1
На затвор VT2 поступают импульсы частотой 244 Гц и скважностью примерно 4-15% от микроконтроллера DD2. В момент импульса транзистор открыт и в магнитопроводе T1 накапливается магнитная энергия

Схема самодельного радиометра.
При закрывании транзистора в обмотке I трансформатора формируется ЭДС самоиндукции, приводящая к короткому импульсу положительной полярности амплитудой порядка 60 В на стоке VT2. Это напряжение повышается обмоткой II и поступает на утроитель напряжения на диодах VD3-VD5 и конденсаторах C12-C14. Использование утроителя напряжения снижает требования к трансформатору и упрощает его конструкцию. Высокое напряжение порядка 400 В поступает на счетчик Гейгера BD1 через нагрузочный резистор R10.
Комментарий эксперта

Лагутин Виталий Сергеевич
Инженер по специальности «Программное обеспечение вычислительной техники и автоматизированных систем», МИФИ, 2005–2010 гг.
Задать вопрос
При таком напряжении счетчик работает в середине плато своего рабочего диапазона. Стабилитроны VD6-VD8 ограничивают напряжение на выходе утроителя до уровня 430 В и защищают от пробоя конденсаторы C11-C13 с номинальным рабочим напряжением 630 В. Такая защита необходима в процессе налаживания или при резком удалении дозиметра от источника радиации.
Без стабилитронов напряжение на конденсаторах может превысить 800-900 В и привести к их пробою. Средний потребляемый ток по цепи T1-VT2 не превышает 0.3 мА при сопротивлении нагрузки от 40 МОм и выше.
На заметку: В чем польза неодимового магнита?
Наибольшее влияние на человека приписывают неодимовым магнитам: они имеют химическую формулу NdFeB (неодим — железо — бор). Одним из их преимуществ считается способность совмещения небольших размеров и сильного воздействия магнитного поля.
Неодимовый магнит, обладающий силой в 200 Гаусс*, весит примерно 1 г, а обычный железный, имеющий ту же самую силу, весит 10 г. Есть еще одно достоинство: такие магниты довольно устойчивы и могут сохранять свои магнитные свойства в течение многих сотен лет.
Неодимовые магниты способствуют улучшению кровообращения, стабилизируют давление, предотвращают возникновение мигреней.
Использование приборов на основе неодимовых магнитов противопоказанно: людям с кардиостимуляторами, при сердечной недостаточности и аритмии, при туберкулезе и психических расстройствах, после инсульта, при истощении и заболеваниях крови, при онкологии, во время беременности, а также детям в возрасте до 2 лет.
Перед применением различных устройств, особенно собственного изготовления, лучше проконсультироваться с врачом.
Виктор Порхун, физиотерапевт
Схема № 3 с двухпроводным детектором
Можно сконструировать самодельный дозиметр с двухпроводным детектором, для этого нужна пластиковая емкость, проходной конденсатор, три резистора и одноканальный демпфер.
Сам демпфер снижает амплитуду колебаний и устанавливается за детектором, непосредственно рядом с проходным конденсатором, который измеряет дозу. Для такой конструкции подойдут только резонансные выпрямители, а вот расширители практически не используются. Прибор будет более чувствителен к радиации, но потребует больше времени для сборки.
Существуют и другие схемы, как сделать дозиметр самостоятельно. Радиолюбители разработали и протестировали множество вариаций, но большинство из них основывается на схемах, описанных выше.
Полезные советы
Перед тем, как выбрать для себя одну из схем сборки, ознакомьтесь с общими рекомендациями по изготовлению прибора.
Для аппарата собственной сборки выбирают 400 вольтовые счетчики, если преобразователь рассчитан на 500 вольт, то нужно корректировать настройку цепи обратной связи. Допустимо подобрать иную конфигурацию стабилитронов и неоновых ламп, смотря, какая схема дозиметра применяется при изготовлении.
Выходное напряжение стабилизатора замеряется вольтметром с входным сопротивлением от 10 Мом
Важно проверить, что оно фактически равно 400 вольт, заряженные конденсаторы потенциально опасны для человека, несмотря на малую мощность.
Вблизи счетчика в корпусе делается несколько мелких отверстий для проникновения бета-излучений. Доступ к цепям с высоким напряжением должен быть исключен, это нужно учесть, при установке прибора в корпус.
Схему измерительного узла подбирают на основании входного напряжения преобразователя
Подключение узла осуществляется строго при отключенном питании и разряженном накопительном конденсаторе.
При естественном радиационном фоне самодельный дозиметр будет выдавать порядка 30 – 35 сигналов за 60 секунд. Превышение показателя свидетельствует о высоком ионном излучении.
Виды счётчиков Гейгера
По конструкции счетчики Гейгера бывают 2 видов: плоский и классический.

Таблица – Основные параметры некоторых счетчиков Гейгера.
Классический
Сделан из тонкого гофрированного металла. За счет гофрирования трубка приобретает жесткость и устойчивость к внешнему воздействию, что препятствует ее деформации. Торцы трубки оснащены стеклянными или пластмассовыми изоляторами, в которых находятся колпачки для вывода к приборам. На поверхность трубки нанесен лак (кроме выводов). Классический счетчик считается универсальным измерительным детектором для всех известных видов излучений. Особенно для γ и β.
Плоский
Чувствительные измерители для фиксации мягкого бета-излучения имеют другую конструкцию. Из-за малого количества бета-частиц, их корпус имеет плоскую форму. Есть окошко из слюды, слабо задерживающее β. Датчик БЕТА-2 – название одного из таких приборов. Свойства других плоских счетчиков зависят от материала.
Как сделать антенну Харченко для Т2 своими руками.
Читать далее
Устройство и схема трехфазного трансформатора.
Читать далее
Чем отличается пусковой конденсатор от рабочего.
Читать далее
Список деталей нужных для радиосхемы
- 1 BPW34 фотодиода
- 1 LM358 ОУ
- 1 транзистор 2N3904
- 1 транзистор 2N7000
- 2 конденсатора 100 НФ
- 1 конденсатор 100 мкФ
- 1 конденсатор 10 нФ
- 1 конденсатор 20 нФ
- 1 10 Мом резистор
- 2 1.5 Мом резистора
- 1 56 ком резистор
- 1 150 ком резистор
- 2 1 ком резистора
- 1 250 ком потенциометр
- 1 Пьезодинамик
- 1 Тумблер включения питания
Как вы можете видеть из схемы, она настолько проста, что собирается за пару часов. После сборки убедитесь, что полярность динамика и светодиода, являются правильными. Наденьте на фотодиод медные трубки и изоленту. Она должна плотно прилегать. Просверлите отверстие в боковой стене алюминиевого корпуса для тумблера, а сверху для фотодатчика, светодиода и регулятора чувствительности.
Будет интересно Собираем повышающий трансформатор собственными руками
Интересно почитать: Как смастерить датчик движения своими руками.
Больше никаких дырок в корпусе быть не должно, так как схема очень чувствительна к электромагнитным наводкам. После того, как все электрические компоненты будут соединены, вставьте батарейки. Мы использовали три сложеные вместе CR1620 батареи. Изоленту обмотайте вокруг трубок, чтобы они не смещались.
Это также поможет закрыть свет от воздействия на фотодиод. Вот теперь всё готово для начала обнаружения радиоактивных частиц. Проверить его в действии можно на любом тестовом источнике радиации, который вы можете найти в специальных лабораториях или в школьных кабинетах, по проведению практических работ.
Как собрать дозиметр радиации своими руками
Существует большое количество схем по сбору портативного устройства для измерения радиационного фона. Для начинающих постигать основы радиотехники подойдут самые простые устройства на резисторах СБМ-20. Более опытные любители могут сконструировать дозиметр радиации своими руками с двух- или трехпроводным детектором, а также используя векторные или интегральные резисторы.
Независимо от выбора схемы будущего устройства, при его сборке стоит использовать несколько простых правил. Они позволят получить максимально качественный прибор, который будет безопасен для жизни и здоровья человека. Большинство экспертов советуют:
- Использование 400 вольтовых счетчиков. Если модуль рассчитан на 500 вольт, придется вносить дополнительные корректировки в настройки цепи.
- Перед началом использования прибора необходимо измерить его выходную мощность при помощи 10 Мом вольтметра. Оно должно составлять ровно 400 вольт. Стоит помнить, что несмотря на малую удельную мощность, при неправильной настройке конденсаторы могут нести опасность здоровью.
- Необходимо исключить возможность доступа к элементам, на которые подается высокое напряжение. Корпус должен плотно закрывать электрические приборы.
- Подключение всех узлов производится при отключенном питании и разряженных конденсаторах.
Несмотря на выбор схемы будущего устройства, общий принцип работы дозиметра радиации будет практически одинаковым. Он будет выдавать некоторое количество звуковых сигналов. При нормальном радиационном фоне этот показатель будет на уровне 30. Увеличенное количество сигналов говорит о значительном повышении уровня загрязнения окружающей среды.
Схема простого дозиметра своими руками за 3 минуты
Такой метод позволяет получить самодельный прибор для измерения радиации в максимально короткие сроки. Технология подразумевает минимальный набор навыков и самое простое оборудование.
Чтобы изготовить такое устройство, потребуется:
- пластиковая бутылка;
- консервная банка;
- простой тестер;
- 20 см медной или стальной проволоки;
- транзистор кп303.
У жестяной банки удаляют верхнюю часть и слегка полируют края наждачной бумагой, чтобы не поранить руки. Бутылку обрезают под горлышко, оставляя около 10-15 см — она должна плотно входить в банку. В крышке делают 2 отверстия — в одно из них вставляют проволоку, чтобы она выходила на 1-2 см. После этого второй конец загибают и вставляют во вторую дырку.
Ножку транзистора прикручивают к получившейся петле. К его истоку и стоку подключают клеммы тестера. После этого можно приступать к непосредственной калибровке дозиметра. В качестве эталона используют лабораторные источники излучения.
Схема дозиметра своими руками на СБМ-20
Более продвинутые модели можно собрать, использовав специальные счетчики. СБМ-20 состоит из герметичной трубки — катода, сквозь который проходит анод в виде проволоки. Внутри полость наполнена газом — это обеспечивает оптимальную электропроводность.
Что такое дозиметр
дозиметр — на самом деле очень простой прибор, нам нужен чувствительный элемент, в нашем случае трубка Гейгера, питание для неё, обычно около 400V постоянного тока и индикатор, в простейшем случае это может быть обычный динамик. Когда ионизирующее излучение ударяется о стенку счётчика Гейгера и выбивает из неё электроны, оно заставляет газ в трубке стать проводником, поэтому ток идёт прямо на динамик и заставляет его щелкать, если вам интересно, то в сети можно найти гораздо лучшее объяснение.
Я думаю, все согласятся, что щелки — не самый информативный индикатор, тем не менее, у него есть возможность оповещать об увеличении радиационного фона, но подсчет радиации при помощи секундомера для более точных результатов — штука довольно странная, поэтому я решил добавить устройству немного мозгов. Дозиметр — на самом деле очень простой прибор, нам нужен чувствительный элемент, в нашем случае трубка Гейгера, питание для неё, обычно около 400V постоянного тока и индикатор, в простейшем случае это может быть обычный динамик.

Как сделать счетчик гейгера своими руками.
Когда ионизирующее излучение ударяется о стенку счётчика Гейгера и выбивает из неё электроны, оно заставляет газ в трубке стать проводником, поэтому ток идёт прямо на динамик и заставляет его щелкать, если вам интересно, то в сети можно найти гораздо лучшее объяснение. Щелки — не самый информативный индикатор, тем не менее, у него есть возможность оповещать об увеличении радиационного фона, но подсчет радиации при помощи секундомера для более точных результатов — штука довольно странная, поэтому я решил добавить устройству немного мозгов.
Будет интересно Соединение оптоволоконного кабеля в домашних условиях
Модель с мембранным конденсатором
Устройства мембранного типа на сегодняшний день являются довольно распространенными. По сравнению с походными конденсаторами, они отличаются пониженной чувствительностью. При этом отрицательное сопротивление в цепи обычно составляет не более 3 Ом. Все это говорит о том, что точность определения мощности излучения у таких устройств довольно высокая. Также следует учитывать, что детекторы в данном случае подходят только двухпроводного типа. В целом модели получаются компактными, однако по характеристикам довольно сильно отличаются. Расширители для таких конденсаторов подходят электростатического типа. В свою очередь, выпрямители используются как аналоговые, так и резонансные.
Однако для повышения точности показаний многие специалисты советуют останавливаться на втором варианте. Триггеры для указанных дозиметров подходят средней мощности. Также следует учитывать, что стабилитроны используются в устройствах довольно редко. При этом демпферы для повышения чувствительности необходимо устанавливать с двумя резисторами.
Как правильно выбирать
Чтобы точно ответить на вопрос, какой счетчик Гейгера лучше выбрать, необходимо рассматривать конкретные условия его применения и основные технические параметры:
- Чувствительность – рассматривается как соотношение числа импульсов, задаваемых излучением, и количества микрорентген, выделяемого эталонным источником (имп./мкР). Скорость счета может измеряться и в импульсах за 1 сек. (имп./сек.).
- Параметры площади, сквозь которую проходят частицы (см2). При ее большей величине количество улавливаемых частиц возрастает.
- Рабочее напряжение. Его типичное значение составляет 400 В.
- Ширина рабочей характеристики как расхождение между уровнем напряжения искрового пробоя и его значением в точке выхода на «плато». Стандарт – 100 В.
- Наклон рабочей характеристики – допустимая статистическая ошибка при подсчетах (около 0,15%).
- Рабочая температура (от -50 до +70 градусов).
- Ресурс – максимальное число замеряемых импульсов до появления ошибки.
- Мертвый период, когда проводится ток при срабатывании.
- Собственный фон – излучение деталей устройства.
- Диапазон возможной регистрации – спектр воспринимаемых фотонов и частиц.
Счетчик Гейгера является достаточно полезным устройством, которое используется в работе дозиметров при оценке параметров среды. Существуют разные модели с определенными техническими характеристиками. Они предназначены для регистрации гамма-фотонов, а также альфа и бета-излучения.

Из чего состоит дозиметр.
Часто задаваемые вопросы
Чем отличается счетчик Гейгера от дозиметра?
Счетчик Гейгера – это деталь, датчик ионизирующего излучения в дозиметрической аппаратуре. Дозиметр – прибор, определяющий накопленную дозу ионизирующего излучения. Радиометр – прибор, показывающий мощность дозы ионизирующего излучения в данный момент времени в данной точке.
Почему счетчик Гейгера трещит?
Электрические импульсы во внешней цепи, которые возникают при вспышке разряда, усиливаются. Именно их и регистрирует магнитный счетчик. Число таких импульсов зависит от уровня радиации и, соответственно, напряжения на его электродах. Чем выше радиация, тем сильнее треск.
Какие частицы регистрирует счетчик Гейгера?
Счетчик Гейгера способен регистрировать гамма-частицы и бетта-частицы так как остальные не могут проникнуть в счетчик и вызвать ионизации аргона. внутри счетчика.
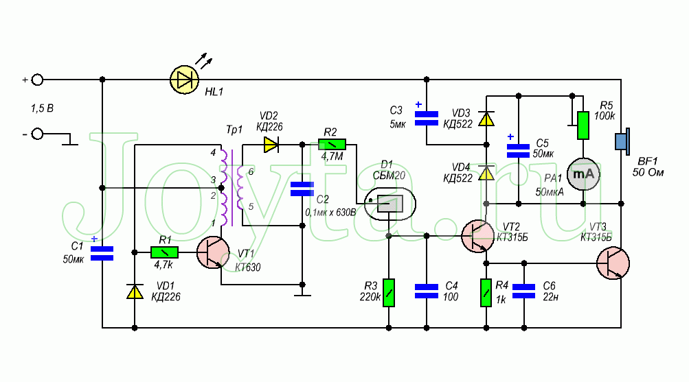
Описание работы дозиметра на счетчике Гейгера СБМ-20
Питание схемы дозиметра осуществляется всего от одной лишь батарейки на 1,5 вольта, так как ток потребления не превышает 10 мА. Но поскольку рабочее напряжение датчика радиации СБМ-20 составляет 400 вольт, то в схеме применен преобразователь напряжения позволяющий увеличить напряжение с 1,5 вольт до 400 вольт
В связи с этим следует соблюдать крайнюю осторожность при налаживании и использовании дозиметра!

Повышающий преобразователь дозиметра – не что иное как простой блокинг-генератор. Появляющиеся импульсы высокого напряжения на вторичной обмотке (выводы 5 – 6) трансформатора Тр1, выпрямляются диодом VD2. Данный диод должен быть высокочастотным, поскольку импульсы достаточно короткие и имеют высокую частоту следования.
Если счетчик Гейгера СБМ-20 находится вне зоны радиационного излучения звуковая и световая индикация отсутствует, поскольку оба транзистора VT2 и VT3 заперты.
При попадании на датчик СБМ-20 бета- или гамма- частиц происходит ионизация газа, который находится внутри датчика, в результате чего на выходе образуется импульс, который поступает на транзисторный усилитель и в телефонном капсюле BF1 раздается щелчок и вспыхивает светодиод HL1.
Вне зоны интенсивного излучения, вспышки светодиода и щелчки из телефонного капсюля следуют через каждые 1…2 сек. Это указывает на нормальный, естественный радиационный фон.
При приближении дозиметра к какому-либо объекту, имеющему сильное излучение (шкале авиационного прибора времен войны или к светящемуся циферблату старых часов), щелчки станут чаще и даже могут слиться в один непрерывный треск, светодиод HL1 будет постоянно гореть.
Так же дозиметр снабжен и стрелочным индикатором — микроамперметром. Подстроечным резистором производят подстройку чувствительности показания.
Электрический паяльник с регулировкой температуры
Мощность: 60/80 Вт, температура: 200’C-450’C, высококачествен…
Подробнее
























































