Как устроен микшер
Между отдельными видами и моделями пультов имеется множество отличий, но некоторые компоненты присутствуют во всех приборах для обработки и смешивания звука. Устройство состоит из:
- секции входов;
- секции выходов;
- регуляторов.
Входные каналы бывают моно- и стереофоническими, у последних два входа на один сигнал. У каждого монофонического канала по два разъема: линейный и для микрофона. У каналов для работы со стерео нет гнезд под микрофоны.
После обработки сигналы группируются и подаются на выходные каналы. Среди них выделяют линейные выходы — разъемы, которые предназначены для вывода звука на внешние устройства.

Управление звуком осуществляется с помощью поворотных регуляторов или ползунков, а также переключателей в форме кнопок или рычажков. Отдельные каналы по необходимости можно включать или выключать, чтобы прослушать результат обработки. Количество элементов управления зависит от числа каналов.
У цифровых микшеров информация о сигналах часто выводится на небольшой жидкокристаллический дисплей. Некоторыми моделями можно управлять с мобильного устройства, но для этого потребуется программа, которую нужно установить с официального сайта производителя оборудования.
Параметры напряжения на входах и выходах, типы разъемов, назначение регуляторов и другие сведения можно узнать из документации к микшерной консоли. Инструкция с иллюстрациями и обозначениями поможет подготовиться к работе новичку и опытному пользователю.
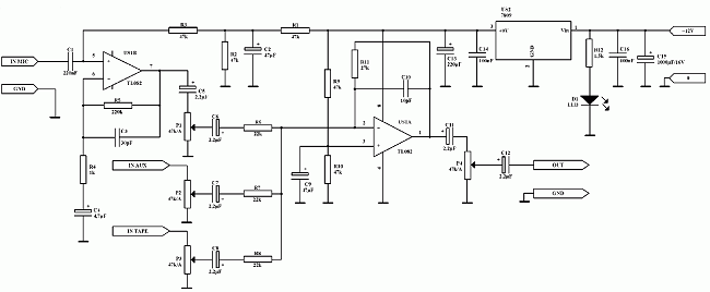
Двухканальный звуковой пульт
Данный микшер является двухканальным и монофоническим. Двухканальный пульт может применяться для озвучивания различных мероприятий, фильмов, а также для смешивания сигнала, исходящего от разного рода музыкальных инструментов.
В конструкции звукового пульта применена одна микросхема, состоящая из двух усилителей. Один усиливает сигнал, поступающий от микрофона, а другой работает в схеме сумматора. Для регулировки входящих сигналов в аппарате применяются потенциометры, обозначенные на схеме P1, P2, P3.

Выходной сигнал подвергается регулировке потенциометром P4. В случае, если у вас появится желание подводить ко входу аппарата стереофонический сигнал, то сигналы, идущие от двух каналов (левого и правого), необходимо объединить со входом микшера. Сделать это можно с помощью внешних резисторов (10 кОм).
Перечень всех радиодеталей и их номиналы приведены в таблице ниже.
Для чего нужен микшерный пульт
Разные звуки отличаются по громкости, высоте, тембру. В естественных условиях они могут заглушать друг друга, смешиваться, создавать сочетания, которые неприятны для человеческого уха. В больших помещениях нужно увеличивать громкость, иначе звуковое сопровождение воспримут только те слушатели, которые находятся рядом с источником звука.

Но простое повышение громкости сказывается на качестве аудио: появляются характерные искажения (например, дребезжание и шумы), низкие тона становятся чересчур тяжелыми, а высокие — пронзительными и резкими. Чтобы избежать этих явлений, нужно предварительно обработать отдельные звуковые дорожки, а затем объединить их — именно эти функции выполняет микшер.
Прогресс и достоинства микшерных пультов

Далее количество каналов увеличивали, но это не имело решающей роли. Важней было изобретение и внедрение технологии «линейных фейдеров» – так удалось снизить размеры и габариты пульта. В начале 80-х были внедрены фейдеры, которые управлялись компьютерным способом. Логично, что с прогрессом кибер-технологий выросли возможности и «микшеров». В результате удалось достигнуть следующих условий:
- небольшие габариты;
- возможность одновременной записи;
- удобный аппарат сведения;
- компьютерная интеграция;
- умеренная стоимость устройств;
- высокое качество обрабатываемого звука;
- относительно высокая надежность.
Виды микшеров
По своей сути, микшерные пульты бывают двух основных типов.
- Пассивные, которые не имеют в своей конструкции усилительного модуля. Такие устройства предназначены для работы над уже усиленным сигналом. Пассивные пульты используются в случаях, когда необходимо смешать несколько сигналов с высоким уровнем, поскольку они работают только на ослабление сигнала.
- Активные, которые имеют блок усиления и работают с сигналами низкого уровня, то есть не усиленными. Поступающий на вход аппарата сигнал усиливается предусилительным модулем. Также, благодаря источнику питания, в таких устройствах есть возможность применять микросхемы и транзисторы, что заметно расширяет их функциональность, если сравнивать с пассивными пультами.
Активные микшеры с успехом применяются в студиях, на концертах, где решают различные задачи по обработке и усилению сигнала, его индикации и коммутации, а также для фантомного питания микрофонов (конденсаторных). Именно активные модели получили набольшее распространение. Некоторые из них имеют встроенный процессор цифровых эффектов, который еще больше расширяет возможности звуковой аппаратуры.
Виды микшерных пультов
Микшерные консоли встречаются самых разных видов в зависимости от многих параметров, а именно: формата обрабатываемого звукового сигнала, размеров устройства и целей его преимущественного использования.
По способу работы со звуком
По способу представления звука микшеры делятся на аналоговые и цифровые. В аналоговых устройствах звук — непрерывный электрический сигнал, а в цифровых звуковая волна преобразуется в последовательность чисел, которые указывают на значение амплитуды аудиосигнала в определенный момент времени.

Микшер цифровой

Микшер аналоговый
По габаритам
В зависимости от габаритов и способа установки различают следующие типы микшерных консолей:
- стационарные;
- переносные;
- портативные.
Стационарное оборудование используется в профессиональных студиях звукозаписи, а также на крупных концертных площадках. Оно предназначено для обработки большого количества сигналов. Такие пульты отличаются внушительными размерами и весом.

Переносное оборудование меньше и легче стационарного. В таких пультах обычно не более 20 каналов. Эти приборы можно переносить, чтобы работать в студиях, на выступлениях или выездных мероприятиях.

У портативного оборудования 6-8 каналов, небольшие размеры, малый вес. Такие микшеры используют для организации небольших праздников, выступлений под готовое звуковое сопровождение, любительских концертов и аудиозаписи в домашних условиях.

По предназначению
По назначению микшерные консоли делятся на:
- студийные — для многоканальной записи музыки и звуковых дорожек;
- концертные — для выступлений вживую или под фонограмму;
- диджейские — для работы с сэмплами, виниловыми пластинками, добавления спецэффектов прямо во время выступления Dj в клубах, на дискотеках;
- эфирные — для работы на радио и телевидении, подачи готовой фонограммы, живой музыки и речи в эфир, приема звонков;
- универсальные — для выполнения нескольких задач.
Микшерские пульты каждого вида подходят для конкретных задач. Модели, которые считаются универсальными, не используются в сложных проектах с высокими требованиями к качеству звука.

Sound Server
Окей, вы добились работоспособности Real-Time ядра в Вашем дистрибутиве Linux, что дальше?
Далее нам потребуется звуковой сервер: это та программа, которая связывает звуковоспроизводящие (и звукослушающие) программы с “железным” аудиоинтерфейсом. Именно звуковой сервер отвечает за буферизацию (которая приводит к задержке вывода) и коммутацию входов/выходов.
Longread
Инсталлятор JACK по максимуму подготавливает систему к работе в RealTime, но есть одна вещь, которую он упускает (по крайней мере на CentOS). Если при старте или Ardour появляется ворнинг , значит не применился лимит на максимальный объем выделенной оперативки. Проверить можно командой : если всё ок, она выводит семизначное число не первых миллионов или . По идее, лимиты должны настраиваться файлом , который JACK успешно создаёт, но на CentOS при работе в GNOME, лимиты из SystemD почему-то перекрывают лимиты из , так что нужно их отдельно настроить в :
Микшеры концертного и студийного типа
Принцип работы таких микшеров – сбор звуков различных музыкальных инструментов и голоса, а затем «выброс» получившейся композиции в определенную точку. Также лучше заранее определится с тем, как вы будете использовать микшерный пульт, то есть какова цель покупки.

Кстати, существуют микшерные пульты для компьютера. Они также достаточно удобны в использовании.

Разбираем каждый отдел микшерного пульта отдельно.

Каналы
От того, какое количество каналов будет присутствовать в микшерном пульте, будет завесить возможность подключения многих элементов. То есть чем их больше, тем больше различных вещей вы сможете к нему подключить.

Также каналы можно условно разделить на два вида: моно или стерео разъем. Данные каналы могут принимать звук как с микрофонов, так и с других устройств, например, компьютера.

У них также имеется предусилители, чтобы сигнал на входе становился необходимого уровня. В разъемах также имеются фейдера, с их помощью можно регулировать сигнал, который поступает, а именно его громкость.

Совет! Чтобы усвоить всю информацию, которую мы предоставим в данной статье, посмотрите на фото микшерных пультов, их устройство.

Шины
Вообще каналы на микшерном пульте нужны для передачи определенного сигнала на специальную шину, иногда на несколько. Главный канал соединяют с мастер-шиной, а она в свою очередь принимает данный сигнал с определенного фейдера, который есть у каждого разъема.

AUX-посыл работает примерно также, он получив сигнал с определенного канала выводит его через свой собственный разъем.

Кстати, если вы не знаете как правильно установить, что куда подключить, воспользуйтесь инструкциями по подключению микшерных пультов, которые очень легко найти в интернете. Также советуем вам выбрать не первую попавшуюся, а ту которая доя вас максимально понятно объясняет.

Группы
Если вы приобретаете достаточно большой, функциональный микшер для настоящего профессионала, то скорее всего, все каналы будут разделены на определенные группы. Каждую группу можно назвать отдельным микшером небольших размеров. Он расположен между каким-то количеством каналов и главной шиной.

Регулятор линейного усиления line gain
Регулятор линейного усиления line-gain (или tape-trim) позволяет нам повышать или ослаблять уровень аудиосигнала до того, как он попадет в тракт канала.
Он служит звукорежиссеру для двух основных направлений. Во-первых, это позволяет нам оптимизировать уровень входящего сигнала. Хороший инженер звукозаписи позаботится о том, чтобы все дорожки на многодорожечном записывающем устройстве были на оптимальном уровне, то есть на максимально возможном уровне без клиппирования (в основном для цифровых носителей) или для добавления нежелательных искажений (для аналоговых носителей). Если уровень трека не является оптимальным, было бы разумно изменить его на этой ранней стадии.
Например, если уровень записи вокалиста очень низкий, даже максимальные 10 дБ дополнительного усиления, обеспечиваемые стандартными фейдерами, могут оказаться недостаточными, чтобы сделать вокал достаточно громким в миксе. В таких случаях нам нужно будет уменьшить остальную часть микса, что влечет за собой настройку всех других фейдеров. В редких случаях входной сигнал может быть слишком громким и может привести к перегрузке схемы внутреннего канала. В этих ситуациях регулятор линейного усиления используется для понижения уровня входного сигнала.
Как ни странно, но последний входной сигнал с «перегревом» действительно востребован во многих ситуациях. Старый прием инженеров микширования — усилить входной сигнал, чтобы он намеренно перегружал схему внутреннего канала. Причина в том, что перегрузка внутренних аналоговых компонентов, как известно, вызывает искажения, которые добавляют гармоники, которые большинству из нас нравятся. Излишне говорить, что это должно быть сделано в правильных количествах и на правильном инструменте. По сути, линейное усиление в аналоговых консолях добавляет возможности искажения на канал. Следует иметь в виду, что процессоры динамической обработки, а также посылы (send) эффектов следуют за каскадом линейного усиления. Поэтому любые изменения линейного усиления также потребуют соответствующей регулировки, например, порогового значения компрессора (threshold) или уровня посыла вспомогательного сигнала (aux send). Следовательно, разумно установить этот элемент управления на ранних этапах микширования, прежде чем он сможет повлиять на другие обработки или эффекты на пути сигнала.
System Sound
- Когда толпа требует какой-то конкретный малоизвестный трек, можно стать хорошим диджеем и сделать их счастливыми, если этот трек соискать на стриминговых сервисах и поставить.
- Ещё иногда на ивентах бывают всякого рода видеомосты, а всякого рода дискорды не умеют в JACK.
- Разумеется, это имеет смысл только если у Вас на “микшере” есть Интернет.
Также нам потребуется PulseAudio Volume Control (пакет ), без него сложновато понимать что происходит внутри PulseAudio и влиять на это.
Важный момент: во многих дистрибутивах есть отличный пакет , который позволяет соединять PulseAudio с JACK напрямую, минуя ALSA. Если у Вас он есть, используйте вместо . Это будет намного чище, чем описанный далее способ. Я не пробовал, но хотел бы. Может как-нибудь соберу из исходников.
Утилиту можно запускать (в , чтобы она работала в фоне, но была доступна) вот таким скриптом:
- Модуль ядра позволяет добавлять в ALSA виртуальные звучки, у которых выход соединён со входом. Здесь мы добавляем один input и один output по имени JACK. Внутри они соединены: то есть, всё, что мы выводим в output на ALSA-устройство JACK (как будто на динамики), попадает ему же в input (как будто из микрофона).
- Прога переправляет input в звуковой сервер JACK.
- Если на момент запуска в системе нет активного JACK-сервера, он запускается с настройками из
- Куда предварительно сохраняются требуемые настройки.
- Этот вариант удобен тем, что можно читать вывод jackd.
Фантомное питание
Некоторые из микрофонов, например, конденсаторные, нуждаются в дополнительном источнике энергии. Во многих типах таких микрофонов предусматривается подключение внешнего источника постоянного напряжения 48 В. Это напряжение можно подавать на микрофон, используя для этого тот же соединительный кабель, которым этот микрофон подключается к микшерному пульту. Такое питание называется неявным или фантомным
Фантомное питание требует осторожного обращения. Если его подать на микрофон, который для этого не предназначен, то его напряжение может вывести этот микрофон из строя
Это обстоятельство нужно иметь ввиду, если конструкция микшерного пульта не предусматривает раздельной подачи питания на каждый входной микрофонный канал. В таких пультах фантомное питание всех каналов включается одновременно при нажатии одной кнопки. В этом случае микрофоны, не рассчитанные на подключение фантомного питания и имеющие несимметричное подключение к микшерному пульту, могут перегореть.
Какой микшерный пульт лучше
Мы проанализировали 9 номинантов, узнали особенности аналогового и цифрового принципа работы и пришли к выводу, что начинающим стоит «потренироваться» на первом варианте, тем, кто серьезно занимается музыкой, лучше купить цифровой микшерный пульт. Чтобы выбор стал проще, мы разделили устройства по следующим номинациям:
- Лучший для стримов, подкастов, видеоблогов – Rode Rodecaster Pro;
- Лучший для записи музыки, с USB плеером – MadBoy Blender-422U;
- Самое большое количество каналов – Behringer X32 Compact;
- Профессиональный, с большим набором функций – Dynacord CMS 1000-3;
- Лучший в соотношении цены/качества – Soundcraft Notepad-5, Yamaha MG10XU.
Все номинанты имеют эргономичную форму, оснащены усилителями. При правильной эксплуатации прослужат много лет.
Рейтинг микшерных пультов
При отборе номинантов мы учитывали отзывы, мнения профессионалов и начинающих музыкантов, заявленные характеристики. В приоритете были производители с хорошей репутацией и предлагающие доступные по стоимости устройства. В результате мы выделили основные параметры, по которым отбиралась качественная музыкальная продукция:
- Тип, сфера применения;
- Количество каналов;
- Встроенные эффекты;
- Возможность подключения через USB-интерфейс;
- Поддержка ОС;
- Дополнительные функции;
- Габариты.
В результате сравнительного анализа в рейтинг вошли 9 микшеров. Для удобства мы отдельно описали цифровые, затем аналоговые модели. Мониторинг отзывов позволил выделить сильные и слабые стороны каждой, чтобы четко представлять, с чем придется работать. Устройства с сомнительными характеристиками и негативными отзывами не рассматривались.







