Принципиальная схема
В интернете можно найти множество разнообразных предложений, но мы остановились на самой простой и действенной схеме усилителя на основе TDA 2003.

Собранный портативный усилитель для наушников работает по классу A, а коэффициент усиления у него около 18 единиц — такая мощность удовлетворит самого привередливого меломана. На некоторых форумах в интернете продвинутые радиолюбители весьма положительно отзываются об этом чипе и представленной схеме, поэтому после сборки в вашем активе окажется весьма качественный усилитель для наушников. Звуковой ряд, по заверению тех, кто уже сделал для себя лично аналогичное изделие, достоин похвал: даже низкие тембры передаются в полном объеме без искажений — отдельно собирать УНЧ (усилитель низких частот) нет необходимости.
Устройство для наушников
Усилители для мобильного телефона питаются в основном за счет батареек, поэтому важно собрать прибор с низким потреблением энергии

Представленная далее инструкция соответствует этому требованию
Если владельцу не так важно портативность, можно встроить разъем для питания от электросети

Не рекомендуется использовать импульсные детали, так как они могут создавать помехи и ухудшать качество звука.

Для создания самодельного устройства лучше выбрать следующие элементы:
- медный кабель 30-40 см;
- вход для адаптера;
- микросхема KA2209;
- вход для штекера;
- 4 конденсатора 100 мкФ.

Схемой для сборки можно пользоваться от аналогичной платы TDA2822. От использования радиатора можно отказаться, выполнив устройство навесным монтажом.


Упростим себе жизнь
Тех, кто только открывает для себя электронику и качественный звук, непременно порадует факт, что собирать потребуется усилительную часть. Да и то позже будет дана, готовая для повторения, печатная плата и вся остальная необходимая информация
Остальные узлы будут куплены готовыми. Это в разы упростит и удешевит задачу без какой-либо потери качества. Самостоятельная сборка таких узлов прилично усложнит задачу. А обойтись без них в задуманной конструкции не получится.
К тому же при сегодняшних масштабах производства различных модулей, стоимость покупки деталей для такого модуля обходится дороже стоимости готового модуля. Возникает резонный вопрос — че париться то?)
П рограммы для улучшения и регулировки звука
С одной стороны в Windows достаточно инструментов для регулировки звука, по крайней мере, все самое основное имеется. С другой — если сталкиваешься с чем-то не стандартным, выходящим за ряд самого основного, то нужных опций вы вряд ли найдете среди стандартного обеспечения (да и в настройках аудио-драйвера не всегда найдешь нужные опции). Именно поэтому и приходиться прибегать к стороннему софту…
В этом подразделе статьи я хочу привести несколько интересных программ, которые помогают «тонко» отрегулировать и настроить звук на компьютере/ноутбуке.
2.1. DFX Audio Enhancer / повышение качество звука в плеерах
Это специальный плагин, который способен существенно улучшить звук в таких приложениях, как: AIMP3, Winamp, Windows Media Player, VLC, Skype и др. Качество звука будет улучшено благодаря совершенствованию частотных характеристик.
DFX Audio Enhancer способен устранить 2 главных недостатка (которые, обычно, не способна решить сама Windows и ее драйвера по умолчанию):
После установки DFX Audio Enhancer, как правило, звук становиться лучше (чище, нет скрежетов, щелчков, заикания), музыка начинает воспроизводиться с высочайшим качеством (настолько, насколько позволяет ваше оборудования :)).
DFX — окно настроек
В ПО DFX встроены следующие модули (которые и улучшают качество звучания):
В общем и целом, DFX заслуживает весьма высокой оценки. Рекомендую к обязательному ознакомлению всем, у кого возникают проблемы с настройкой звука.
2.2. Hear: сотни звуковых эффектов и настроек

Программа Hear существенно улучшает качество звука в различных играх, плеерах, видео- и аудио-программах. В своем арсенале программа имеет десятки (если не сотни :)) настроек, фильтров, эффектов, которые способны подстроиться под лучшее звучание практически на любом оборудовании! Количество настроек и возможностей — поражает воображение, чтобы их все протестировать: вам может потребовать значительное время, но оно того стоит!
Модули и возможности:
2.3. Sound Booster — усилитель громкости
Небольшая, но крайне полезная программа. Основная ее задача: усиление звука в разнообразных приложениях, например, таких как: Skype, аудио-проигрыватель, видео-проигрыватели, игры и пр.
Обладает русским интерфейсом, можно настроить горячие клавиши, так же присутствует возможность автозагрузки. Громкость можно увеличить до 500%!

Настройка Sound Booster
Ремарка! Кстати, если у вас слишком тихий звук (и вы хотите увеличить его громкость), то рекомендую так же воспользоваться советами из этой статьи: https://pcpro100.info/tihiy-zvuk-na-kompyutere/
2.4. Razer Surround — улучшение звука в наушниках (игры, музыка)
Эта программа предназначена для изменения качества звука в наушниках. Благодаря новой революционной технологии, Razer Surround позволяет изменять настройки объемного звучания в любых стерео наушниках! Пожалуй, программа одна из лучших в своем роде, тот эффект объемного звучания, которое достигается в ней — не достичь в других аналогах…

Razer Surround — главное окно программы.
2.5. Sound Normalizer — звуковой нормализатор MP3, WAV и т.д.

Звуковой нормализатор: главное окно программы.
Эта программа предназначена для «нормализации» музыкальных файлов, вида: Mp3, Mp4, Ogg, FLAC, APE, AAC и Wav и т.д. (практически все музыкальные файлы, которые только можно встретить в сети). Под нормализацией понимается восстановление громкости и звучания файлов.
Кроме этого, программа достаточно быстро конвертирует файлы из одного аудио-формата в другой.
Дополнения по теме статьи — приветствуются! Удачи со звуком…
Как правильно травить плату?
Для изготовления усилителя своими руками необходимо нанести на плату все используемые дорожки под радиодетали. Выполнить эту работу можно при помощи маркера CD, а после травить плату хлорным железом. К сожалению, хлорное железо имеет высокую стоимость, поэтому многие заменяют его приготовленным самостоятельно раствором из поваренной соли и медного купороса.
Пропорции приготавливаемой смеси:
- Кухонная соль – 200 грамм.
- Медный купорос – 100 грамм.
- 1 литр тёплой воды.
Размешав все компоненты опустите в ёмкость обезжиренные и чистые гвозди или металлические изделия.
Далее вам понадобится компрессор от аквариума, который активизирует реакцию. Кладём в ёмкость плату и выдерживаем около 20 – 30 минут.
Собираем усилитель
На первоначальном этапе выполняется установка используемых радиодеталей на печатной плате. Учитывайте полярность и мощность всех используемых компонентов. Данную работу выполняйте в полном соответствии с имеющейся схемой, что позволит избежать опасности появления короткого замыкания.
Завершив сборку платы можно переходить к изготовлению корпуса. Размеры будущего усилителя зависят от габаритов платы и используемого блока питания. Вы также можете использовать уже готовые заводские корпуса от старых усилителей.
Можем порекомендовать вам изготовить корпус вручную из ДСП. В последующем вы можете с лёгкостью отделать изготовленный корпус шпоном или же самоклеящейся плёнкой.
Перед окончательной сборкой необходимо произвести тестовый запуск усилителя. Производится установка блока питания, платы и всех используемых составляющих. На этом работа по изготовлению усилителя своими руками полностью завершена, и вы можете наслаждаться качественным звуком.
Сабвуфер
Для того, чтобы наполнить квартиру качественными басами достаточно собрать низкочастотный усилитель по схеме TDA 7294. Придерживаясь схемы, нужно соединить все комплектующие между собой на печатной плате. Данное устройство позволит использовать до 0,1 кВатта на выходе.
- Правила сборки
Перед тем, как собрать усилитель звуковых волн нужно ознакомиться с основными правилами. Их несоблюдение может быть чревато не только отсутствием плодов работы, но и возможностью возгорания устройства.
На что нужно обращать внимание:
- Печатная плата, на которой будут расположены комплектующие, должна быть в хорошем состоянии.
- Всю конструкцию нужно поместить в надежный металлический или пластиковый корпус, который можно заказать у мастера или изготовить самостоятельно.
- Необходимо устанавливать все элементы согласно заранее заготовленной схеме.
- Припаивать провода и комплектующие нужно так, чтобы припой не соединял два элемента.
- Радиатор не должен кататься отдельных элементов и корпуса. Он должен быть так закреплен, чтобы касаться только микросхемы.
↑ Настройка
R23 — балансировка, т. е. установка «0» на выходе. R15 и R14 задают требуемый ток покоя. С указанными номиналами он около 100…120 мА. Если ток покоя нужен другой — надо их пропорционально уменьшить или увеличить. Если есть генератор и осциллограф, то настройка компенсации выполняется подбором R19 или R20. Если нет, ну и ладно, и так будет очень неплохо.
То есть нам нужно применить этот способ настройки компенсации в реалиях нашей схемы. В качестве генератора можно использовать звуковую карту + софт, в качестве осциллографа — ПК, ещё потребуется прибор в режиме измерения микроампер, например, Ц4315 — 50 мкА.
Питающий трансформатор у меня ТП-20-14, выдаёт 2×9 В переменки. Двуполярный стабилизатор на LM317/337 выдаёт ±7 В, запаса по напряжению почти нет. Нужно будет с этим что-то сделать, так как при пониженном напряжении сети возникает гул — стабилизатор выходит из режима стабилизации. В остальном всё прекрасно.
Vol.X — портативный усилитель для наушников своими руками
Зачем нужен фотоаппарат, когда есть телефон, к сожалению понимают не все. А зачем нужен усилитель для наушников понимает еще меньше народа. Мы же не просто рассмотрим зачем он нужен, но еще и соберем недорогой и качественный портативный усилитель для наушников. Настолько простой, что сделать его сможет каждый…
Усилитель для наушников Vol.X — попытка написания статьи в режиме реального времени по мере продвижения проекта. Комментарии приветствуются!
Следите за продвижением в Twitter .
По мере продвижения проекта статья будет дополняться необходимым материалом. Конечная цель — создать законченную конструкцию, простого для повторения, высококачественного портативного усилителя для наушников. Упор делается на возможность реализации усилителя человеком не обладающим глубокими познаниями в электронике.
Если вы понимаете всю соль гулящих по интернету картинок, значит и усилитель собрать сможете :-).
Почему усилитель называется Vol.X ? -Не знаю. Просто было решено дать конкретное название данному проекту. Звучит солиднее. Может со временем и до Vol.X2 дело дойдет. Кто знает…
Простая схема усилителя звука
Любой низкочастотный каскад, предназначенный для воспроизведения музыки, состоит из предварительного блока, регуляторов тембра или эквалайзера и оконечного каскада. Если устройство предназначено для работы с несколькими источниками звука, следует предусмотреть селектор входов. Так как уровень сигнала с различных устройств отличатеся друг от друга, то в селекторе учитывается возможность выравнивания входных напряжений за счёт усиления или ограничения. Самым чувствительным является микрофонный вход, а самым «грубым» является вход, предназначенный для подключения линейного выхода магнитолы или тюнера. Принципиальная схема предварительного каскада может быть собрана на транзисторах или операционных усилителях.
Простая схема усилителя звука с регулировками звука и регуляторами тембра реализована на одном транзисторе обратной проводимости. В схеме рекомендуется использовать КТ315 или КТ3102 с любым буквенным индексом. Резистором R8, на коллекторе транзистора, устанавливается напряжение 6 вольт, а резистор R1 можно заменить на постоянный. Его величина подбирается в зависимости от уровня входного сигнала.
Своими руками схему аудио усилителя легко собрать на операционном усилителе, который обладает высоким входным сопротивлением, широкой полосой обработки и малым уровнем собственных шумов.
В этой схеме используется микросхема К1401УД2, которая содержит 4 отдельных узла с общим питанием. На этой микросхеме собирается предварительный канал для стереофонического тракта. 2 ОУ работают в правом канале и 2 в левом. В монофоническом варианте можно использовать только два элемента. Устройство состоит из канала предварительного увеличения уровня с коррекцией входного напряжения и активного трёхполосного регулятора тембра, который работает по низким, средним и высоким частотам. Существенным недостатком предварительных каскадов на операционных схемах сводится к тому, что им требуется двухполярный источник питания, что заметно усложняет конструкцию.
Усилитель мощности звука так же может быть выполнен на различной элементной базе. Чаще всего для этой цели используются комплементарные пары транзисторов разной проводимости или специализированные интегральные микросхемы. Простой каскад собран на маломощных кремниевых транзисторах. Вместо пары КТ315-КТ361 можно использовать пару КТ3102-КТ3107.
Перед подачей питания динамик следует отключить, а вместо резистора R1 поставить цепочку из, соединённых последовательно, постоянного резистора на 33 кОм и потенциометра на 270 кОм. Включить питание и вращая движок потенциометра выставить в контрольной точке указанный ток коллектора. Затем замерить полученное сопротивление цепочки и заменить её на, ближайший по номиналу, постоянный резистор. Далее подбором резистора R3 нужно установить в той же точке половину питающего напряжения. Далее подключается динамик и на вход подаётся низкочастотный сигнал с источника звука. Схема не имеет регулятора громкости и тембра, поэтому к нему можно подключить любой предварительный каскад, имеющий эти функции.
Схема вторая, продвинутая
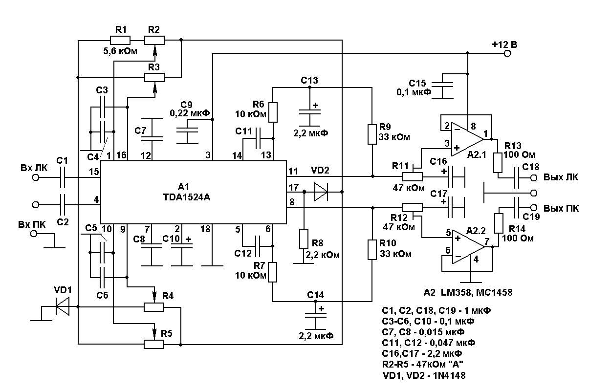
На глаза попалась схема усилителя для наушников, которая называлась «Блок регулирования громкости и тембра для стереонаушников». (Автор — Анджей Космински, Hobby Elektronik, №2/2000, c. 48–49). Сами регуляторы громкости и тембра выполнены на микросхеме А1 – TDA1524A в типовой схеме включения. (Так было написано в журнале, в оригинальном описании на микросхему схема немного другая. Но здесь схема приводится именно в «опубликованнном» виде).

На сдвоенном операционном усилителе А2 собран «мощный» усилитель, способный работать на низкоомные наушники.
Глубина регулировки громкости (R2) от –80 до +21 дБ, тембра НЧ (R4) +/- 12дБ на частоте 100 Гц, тембра ВЧ (R5) +/- 10 дБ на частоте 10 кГц.
Максимальное входное напряжение не более 2,5 Вольт, напряжение питания 12 Вольт, потребляемый ток 40 мА. Регулировочные резисторы должны быть на 47 кОм с линейной зависимостью изменения сопротивления от угла поворота движка (так называемая группа «А»).
Сложностей в изготовлении возникнуть не должно. Если захотите питать усилитель от источника +12 Вольт из блока питания компьютера — придется принимать меры для защиты от помех по цепям питания (таким же образом, как поступают изготовители автомобильных магнитол — ставят специальные фильтры).
Любители стрелялок могут ограничиться данными конструкциями, а меломанам предлагается читать текст дальше.
Принципиальная схема
В интернете можно найти множество разнообразных предложений, но мы остановились на самой простой и действенной схеме усилителя на основе TDA 2003.

Собранный портативный усилитель для наушников работает по классу A, а коэффициент усиления у него около 18 единиц — такая мощность удовлетворит самого привередливого меломана. На некоторых форумах в интернете продвинутые радиолюбители весьма положительно отзываются об этом чипе и представленной схеме, поэтому после сборки в вашем активе окажется весьма качественный усилитель для наушников. Звуковой ряд, по заверению тех, кто уже сделал для себя лично аналогичное изделие, достоин похвал: даже низкие тембры передаются в полном объеме без искажений — отдельно собирать УНЧ (усилитель низких частот) нет необходимости.
Питания усилителя
Питание напрямую определяет качество звука усилителя. Конечно, лучше использовать более высокое напряжение питания, которое ко всему еще и двухполярное. Для портативной конструкции, которая будет питаться от одного аккумулятора хорошим напряжением можно считать ±5 вольт.
Этого будет с запасом для раскачки большинства наушников, но при этом такую мощность потянет аккумулятор. Для получения требуемого напряжения воспользуемся dc-dc преобразователем.
DC-DC преобразователь — это устройство способное преобразовывать постоянное напряжение одной величины в постоянное напряжение другой величины.
Усилитель для колонок своими руками для чайников
Обычно конструкции с большой выходной мощностью используют для сабвуферов, но если имеются мощные акустические системы, то такую конструкцию можно использовать для озвучивания больших помещений. Таким УНЧ требуется правильно подобранный источник питания, а для корректной работы нужно продумать охлаждение выходных каскадов или корпуса мощной микросхемы.
Простая схема низкочастотного блока большой мощности может быть собрана на нескольких типах интегральных микросхем, но нумерация выводов не меняется. Выходная мощность (W) соответствует следующим типам микросхем:
- PA01 – 50
- OPA12 – 60
- TSC1468 – 120
- PA04 – 400
- PA03 – 1000
Самодельные усилители звука, сделанные своими руками при использовании исправных элементов и аккуратном монтаже, смогут обеспечить хорошие параметры. Питание конструкции осуществляется от двухполярного источника питания с напряжением от 15 до 45 вольт. Кроме РА01 максимальное напряжение для которой, не должно превышать 28 вольт. В качестве нагрузки используются широкополосные колонки, так как амплитудно-частотная характеристика достаточно линейна в диапазоне 10 Гц-40 кГц. Коэффициент нелинейных искажений на частоте 1 кГц и выходной мощности 50 ватт не превышает 0,005%. Несмотря на то, что микросхемы достаточно дорогие на них можно собрать хороший усилитель звука.
Зачем нужен усилитель для наушников
Вопрос о том, нужно ли усиливать звук в головных телефонах, волнует многих пользователей наушников. Ведь практически в каждом устройстве, воспроизводящем аудиосигналы (плеер, магнитола, персональный компьютер, смартфон и пр.) имеется встроенный усилитель, оснащенный отдельным выходом для подключения наушников. Мало того, измерение параметров встроенных усилителей, проведенные без подключения нагрузки (на холостом ходу), показывает, что все они отвечают требованиям, необходимым для качественного звучания головных телефонов. Однако все дело в том, что при подключении к воспроизводящему устройству ситуация кардинально меняется, причем не в лучшую сторону. И проблема заключается именно в согласовании этих устройств между собой.

При несоответствии выходного сопротивления звуковоспроизводящего устройства импедансу головных телефонов возможны следующие последствия:
- высокая чувствительность низкоомных наушников способствует появлению фонового шума;
- при подключении высокоомных головных телефонов к низкоомному входу источника звука громкость звучания фонограммы может значительно снизиться и т. д.
Избежать означенных проблем можно, если подключать наушники к источнику звука через внешнее усилительное устройство с достаточно большим (свыше 20 кОм) входным сопротивлением. Такой прибор прекрасно взаимодействует с любым встроенным усилителем, поскольку функционирование последнего на высокоомную нагрузку мало чем отличается от его работы на холостом ходу. О сопротивлении наушников подробнее можно узнать из нашей статьи.
Корпус лампового усилителя для наушников
Первым делом было сделаны все необходимые отверстия. А под разъёмы для входа/выхода и отверстие для регулятора громкости. На задней стенке был сделано отверстие под интерфейс для сетевого питания.
Это готовый блочек, в котором уже совмещены разъем для сетевого провода, выключатель и предохранитель. Потрясающая штука, заказывал в этом магазине всего по 95 центов:
Когда все отверстия готовы, а новых не предвидится – пора переходить к отделочным работам. Для придания корпусу солидного вида – он был отшкурен до металла, затем отшпаклеван автомобильной шпатлевкой. И, после тщательного прошкуривания, я покрыл его тремя слоями черной краски с промежуточными прошкуриваниями.
Исходно, по классике жанра, корпус предполагался черным матовым. Но, увы, нормальную краску удалось достать только глянцевую. Я использовал акриловую нитрокраску. Однако последний слой, так получилось, я наносил при температуре около 17 градусов, что ниже указанной в условиях нанесения. В результате слой таки получился матовым.
Кожух трансформатора красился вместе с корпусом.
«А что делать если что-нибудь пойдет не так и я не смогу собрать усилитель?»
Признаться честно, конструктор получился не самым простым. Основная плата (без модулей) содержит более 70 компонентов. Но мы постарались сделать все, чтобы усилитель собирался легко и интересно.

На плате уже обозначены все позиционные места компонентов. А чтобы не мучать Вас поиском нужного компонента при сборке, мы заранее разложили детали в разные пакеты. Все это существенно облегчает установку деталей и уменьшает вероятность ошибок при сборке радиоконструктора усилителя.
А чтобы у Вас было к кому обратиться в трудную минуту, мы подготовили красочный иллюстрированный «путеводитель» по сборке и настройке усилителя.

Он поможет пошагово собрать усилитель и подскажет, на что обратить внимание при проверке и запуске усилителя. Благодаря «путеводителю» собрать усилитель сможет не только опытный, но и начинающий радиолюбитель
Усилитель своими руками 100Вт/200Вт
На вход первого транзистора ставится регулятор громкости переменный резистор 47 кОм, он же снижает уровень шума усилителя.
При минимальной громкости шум не прослушивается, а при максимальной маскируется полезным сигналом.
Параметры изделия: 150Вт на нагрузку 4 Ом и 100Вт на нагрузку 8 Ом.
Второй усилитель звука лишен недостатков первого, что касается шума. Усилитель работает в классе В, диоды D2-D3-D4 задают данный режим работы выходным транзисторам VT4-VT5.
Транзисторы VT3-VT5 устанавливаются на теплоотвод, через изолирующие прокладки применяя при этом термопасту.
Сделанный УНЧ своими руками можно применить в активной колонке, сабвуфере воспроизведения низких частот превосходны.
В этой статье на нашем сайте www.radiochipi.ru мы расскажем вам как самостоятельно собрать усилители звука, что и позволит сэкономить на покупке уже готовых моделей.
Какой усилитель мощности будет лучшим?
Единого мнения о том какой тип усилителя лучший не существует. В настоящее время имеется возможность самостоятельной сборки двух типов усилителей звука:
Ламповые модели пользовались популярностью в недалёком прошлом. Они отличаются увеличенными размерами и повышенным потреблением электроэнергии.
Но при этом подобные ламповые усилители превосходят своих конкурентов по качеству звучания.
Транзисторные усилители имеют компактный размер и малое потребление электроэнергии. При этом они обеспечивают отличное качество звука.
С чего начать работу?
Для начала вам надлежит определиться с мощностью будущего усилителя. Стандартным параметром мощности для использования усилителя в домашних условиях является уровень в 30 – 50 Вт. Если же вам нужно изготовить простой усилитель звука, который будет использоваться для масштабных мероприятий, мощность может составлять 200-300 ватт.
Для работы нам потребуются следующие инструменты:
- Набор отверток.
- Мультиметр.
- Паяльник.
- Материал для изготовления корпуса.
- Электродетали.
- Текстолит для печатной платы.
По сути, печатные платы являются основой для будущего усилителя. Собрать её в домашних условиях не составит сложности.
Для выполнения печатной платы своими руками вам потребуется:
- Текстолит, имеющий медную фольгу.
- Моющее средство.
- Бытовой утюг.
- Самоклеящаяся китайская плёнка.
- Лазерный принтер.
- Сверло для работы с платой.
Кусок хлопчатобумажной ткани или марлевый тампон. Вырезаем из текстолита заготовку будущей платы. Оставьте с каждой из сторон сантиметровый запас. При помощи моющего средства необходимо обработать кусок текстолита, чтобы медная фольга получила розовый цвет. Промываем сделанную нами заготовку и тщательно её выслушиваем.
Приклеиваем самоклеящуюся плёнку к листу формата А4. Распечатываем на принтере заготовку будущей платы. Рекомендуется установить на максимум подачу тонера в принтер. На рабочую поверхность следует уложить фанеру, старую книгу и сверху плату фольгой вверх. Все накрываем офисной бумагой и тщательно прогреваем горячим утюгом. Прогревать нужно около 1 минуты.
Наносим распечатанную схему с листа бумаги на разогретую плату. Накрываем сверху плату листом бумаги и в течение 30 секунд прогреваем утюгом. Разглаживает рисунок при помощи тампона поперечными и продольными движениями. Дождитесь остывания заготовки, после чего можно снять с неё подложку.
Пошаговое руководство по изготовлению
Работы по изготовлению усилителя звука выполняются в соответствии со следующим руководством. Как сделать усилитель для колонок:
Если в работе будет использоваться не покупная макетная плата, а самостоятельно изготовленный модуль, следует в первую очередь заняться его оформлением. С помощью обыкновенной кисточки и лака на плате прорисовываются дорожки, соответствующие топологии выбранной схемы
Обратите внимание на то, что пересекающихся канавок в схеме быть не должно.
Плата высушивается, а затем погружается в заранее разведенный раствор хлорного железа. Модуль следует травить в течение длительного времени – от нескольких часов до суток
В том случае, если раствор хлорного железа подогревается, времени на травление уйдет намного меньше, но и понизиться качество защитного слоя.
На плате с помощью дрели высверливаются отверстия под выбранные радиоэлементы.
Канавки, расположенные на плате, покрываются припоем. Затем следует черед установки радиодеталей, монтаж которых следует производить в точном соответствии с выбранной схемой. После предварительного монтажа все детали запаиваются.
Радиатор монтируется на плоскости подложки платы.
С помощью паяльной станции соединяются провода, ведущие на звуковой выход.
К практически собранному усилителю присоединяются колонки.
На вход подается сигнал с помощью обычного плеера или смартфона.
Подается питание и проводится окончательный тест собранного усилителя.
Сборка АС комбика
Наиболее важным элементом при изготовлении является выбор правильного «пакета» для используемых динамиков. Это влияет на окончательный звук АС. Неправильный выбор этих параметров приводит к тому, что громкоговоритель сам по себе издает странные звуки, имеет призвуки. После расчетов и практических изменений, пришло время столярных работ.

Тут использовался скошенный тип расположения из-за места использования — дом — чтобы динамик «говорил» непосредственно с исполнителем, а не с полом. Применен комплект акустики для гитары на мощность 120 Вт, фото динамика вы видели выше.

Задняя часть была вырезана на 1/3 ширины из-за полуоткрытия колонки, в этом месте лучше всего звучит сетка настройки, вставленная в рамку.
Обертывание колонки заняло весь день. Если хотите, можете использовать транспортные колесики или же резиновые ножки с подстраиваемой резьбой, чтобы выровнять их по полу. Динамики крепятся винтами М6 с самоконтрящимися шайбами, чтобы они не ослабли от вибрации.

Внутри были приклеены и привинчены полосы 25×25 мм для придания жесткости конструкции против сильных вибраций. Для эстетической отделки передняя часть была сделана из дерева, так называемая четверть круга, вырезанная по размеру. Центр был покрашен матовой черной акриловой краской, затем подрезаны все отделочные материалы и теперь можно вкрутить динамики. Конкретные размеры не указаны, так как они вытекают из расчетов и типа используемых динамиков. После сборки вот окончательные фотографии работы.

Соединять динамики между собой внутри колонки можно разными способами:
- МОНО 16 Ом / 120 Вт (подключить динамики последовательно 8х2 Ом = 16 Ом)
- МОНО 4 Ом / 120 Вт (подключить динамики параллельно 8/2 Ом = 4 Ома)
- STEREO 2 по 8 Ом на 60 Вт, для этого используем переключатель на задней панели моно / стерео.







